2\3\4节锂电池充电芯片、充电方案
当 前 价:电议
起订数量: /
供货总量: /
有效期至: 2012年7月5日
两节锂电充电IC—HB6298
HB6298A 功能简述
HB6298A 为开关型单节或两节锂离子/锂聚合物电池充电管理芯片,非常适合于便携式设备的充电管理应用。HB6298A 集内置功率MOSFET、高精度电压和电流调节器、预充、充电状态指示和充电截止等功能于一体,采用TSSOP-20、QFN-20 两种封装形式。HB6298A 对电池充电分为三个阶段: 预充( Pre-charge )、恒流(CC/Constant Current)、恒压(CV/Constant Voltage)过程,恒流充电电流通过外部电阻决定,最大充电电流为1.5A.HB6298A 集成CYCLE-BY-CYCLE 电流限制、短路保护,确保充电芯片安全工作.HB6298A 集成NTC 热敏电阻接口,可以采集、处理电池的温度信息,保证充电电池的安全工作温度.
1.1、特性
● 适用于单节或两节锂离子/锂聚合物高效率充
电器设计
● 0.5%的充电电压控制精度
● 恒压充电电压值可通过外接电阻微调
● 智能电池检测
● 内置功率MOSFET
● 软启动
● 开关频率400KHz
● 可编程充电电流控制,最大充电电流可达1.5A
● NTC 热敏接口监测电池温度
● LED 充电状态指示
● CYCLE-BY-CYCLE 电流限制,短路检测、保护
● 输入管脚最大耐压18V
● 工作环境温度范围:-20℃~70℃
● TSSOP-20、QFN-20 两种封装形式
1.2、应用
● 手持设备,包括医疗手持设备
● Portable-DVD,PDA,移动蜂窝电话及智能手机
● 上网本、平板电脑、MID
● 自充电电池组
● 独立充电器
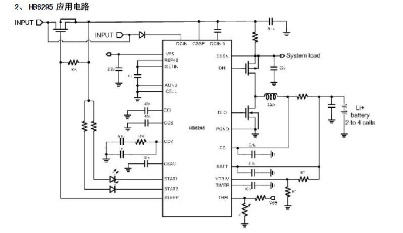
开关型2/3/4 节锂离子/锂聚合物充电管理芯片
HB6295概述
HB6295为开关型2、3、4节锂离子/锂聚合物电池充电管理芯片,非常适合于便携式设备的充电管理应用。HB6295外置功率MOSFET、高精度电压和电流调节器、预充、充电状态指示和充电截止等功能于一体,采用QFN-24封装形式。HB6295对电池充电分为三个阶段:预充(Pre-charge)、恒流(CC/Constant Current)、恒压(CV/Constant Voltage)过程,恒流充电电流通过外部电阻决定,最大充电电流为4A. HB6295 集成最大输入电流限制、短路保护,确保充电芯片安全工作.HB6295集成NTC 热敏电阻接口,可以采集、处理电池的温度信息,保证充电电池的安全工作.
1.1、特性
● 适用于2、3、4节锂离子/锂聚合物高效率充电
器设计
● 0.5%的充电电压控制精度
● 恒压充电电压值可通过外接电阻微调
● 智能电池检测
● 外置功率MOSFET
● 开关频率400KHz
● 可编程充电电流控制,最大充电电流可达5A
● 输入最大电流限制
● 98%最大Duty
● 防反向保护电路可防止电池电流倒灌
● NTC 热敏接口监测电池温度
● LED充电状态指示
● 输入管脚最大耐压28V
● 工作环境温度范围:-20℃~70℃
● QFN-24封装形式
1.2、应用
● 手持仪器设备,包括医疗手持设备
● Portable-DVD、PDA、移动蜂窝电话及智能手机
● 笔记本电脑、上网本、平板电脑、MID
● 自充电电池组
● 独立充电器

免责声明:以上所展示的信息由企业自行提供,内容的真实性、准确性和合法性由发布企业负责,全球电池网对此不承担任何保证责任。我们原则上建议您选择全球电池网的E电通会员! 如发现虚假信息,请向全球电池网举报
我要举报