在低碳经济、节能减排的大环境下,新能源汽车代表着未来汽车行业的发展方向,是中国汽车工业赶超世界汽车工业的新起点。
锂离子电池是新能源汽车主要动力之一,新能源汽车产业化将直接带动锂离子电池市场快速增长,再加上传统的消费电子、电动工具和电动自行车以及新能源储能系统对锂离子电池需求的日渐扩大,锂离子电池及其材料市场空间巨大。赛迪顾问预计2010年全球锂离子电池市场规模将达到870亿元,中国锂离子电池市场规模也将达到250亿元。
赛迪顾问认为,锂离子电池产业发展的关键在于上游的电池材料,特别是正极材料、隔膜和电解液等核心电池材料的性能是决定锂离子电池能否大规模应用的关键因素。
打通产业链,深入挖掘投资机会
锂离子电池上游是金属矿产资源,下游为各种数码产品、电动工具以及电动汽车行业。除此之外,一个完整的锂离子电池产业链还应包括锂离子电池的回收利用。
图表1锂离子电池产业链结构图

赛迪顾问根据对锂离子电池产业长期的研究,并结合投资价值综合评分表,认为产业链中的关键环节在于上游的电池材料环节,该环节制约着锂离子电池的产业化发展,特别是其中的正极材料、隔膜以及电解液中的关键原材料六氟磷酸锂更是该行业规模发展的瓶颈。另外,在发展低碳经济以及节能减排的大背景下,锂离子电池的回收利用环节将显示出极大的投资价值,其投资机会不容忽视。
图表2中国锂离子电池产业链各环节投资价值综合评分表

注:指标最高5分;最终得分=技术壁垒x0.2+(市场规模+行业利润)x0.15+(竞争程度+资金壁垒+市场拓展+产业政策+市场增长)x0.1;得分越高,投资价值越大。
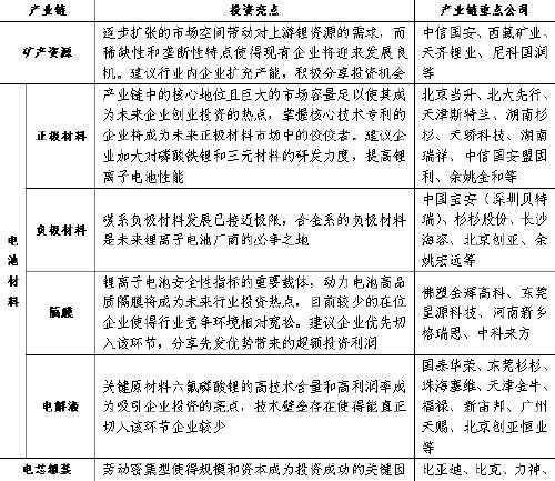
图表3锂离子电池产业链各环节投资亮点及重点公司


矿产资源,行业垄断者之间的博弈
锂离子电池上游矿产资源主要是碳酸锂、铁、锰、钴、镍金属等,其中钴和锂用量最大,而且在自然界储量有限,极具战略投资价值。锂资源在中国的储量较丰富,仅次于智利、阿根廷。2008年全球碳酸锂产量为9.3万吨,需求约为10万吨,其中电池产品用锂占28%左右。随着动力电池的逐渐产业化,对碳酸锂的需求将被迅速放大,上游的碳酸锂资源将出现供不应求的局面。
电池材料,锂离子电池产业化的瓶颈
锂离子电池材料主要包括正极材料、负极材料、隔离膜、电解液四个部分,其他还有铝铂、铜箔、粘结剂等。其中正极材料占全部成本的33%左右,负极材料占比较低,为10%;电解液和隔膜分别占成本的12%和30%左右。
图表4锂离子电池成本结构图

正极材料:正极材料在锂离子电池成本中占有较大比例,将很大程度地影响电池的性能。可以说正极材料的发展引领着锂离子电池的发展。目前已批量应用于锂离子电池的正极材料主要有钴酸锂、镍酸锂、锰酸锂、钴镍锰酸锂以及磷酸铁锂。赛迪顾问研究表明,锂离子电池正极材料仍以钴酸锂为主,但随着技术的不断突破,动力锂离子电池应用范围的不断扩大,磷酸铁锂和三元材料由于其优异的综合性能,其市场份额将不断增加,成为未来锂离子电池正极材料的发展方向。
负极材料:与正极材料相比,负极材料占锂离子电池成本比重较低,而且国内已经实现产业化。负极材料以石墨、固体碳粒为主,还包括少量的合金系材料,但绝大多数负极材料仍然以碳系材料为主,其中尤其以改质天然石墨以及人造石墨为主。由于碳系负极材料的发展现已相当接近其理论电容量,所以目前包括矽、银、铝、锡、硫化物等合金系负极材料是锂离子电池厂商的必争之地。不过目前合金系材料由于其性能的不稳定,其应用比例相对较低,大规模产业化还需时日。
隔膜:隔膜的重要功能是隔离正负极并阻止电子穿过,同时能够允许离子的通过,从而完成在充放电过程中锂离子在正负极之间的快速传输。隔膜性能直接影响着电池内阻、放电容量、循环使用寿命以及安全性能,对提高电池的综合性能具有重要的作用。由于锂离子电池具有潜在的爆炸危险,并且在体积上越来越大,技术上要求效率更高、功率更强,因此隔膜的安全性相当重要。
电解液:电解液主要原材料为六氟磷酸锂(LiPF6),占电解液成本50%左右,售价超过30万元/吨,毛利率约70%。由于生产技术难度非常高,目前被关东电化学工业、SUTERAKEMIFA、森田化学等几家日本企业垄断。电解液约占锂离子电池成本12%,毛利率约40%,是锂电产业链中盈利能力较强的环节之一。目前全国产能约1.8万吨,供需基本平衡,但新能源汽车对电解液需求拉动较大,未来3-5年电解液行业需求较为旺盛。
电芯组装,资本和规模的较量
电芯组装由于生产工艺和技术相对成熟,在原材料供应能够得到保证的情况下,国内大部分锂离子电池厂商均能生产出锂离子电池电芯。但由于制造动力电池涉及电芯的组合,必须保证电芯的一致性,这样对电池的生产设备提出了更高更专业的要求,所以设备资金投入很大。相对其他上游电池材料行业而言,这是个劳动密集型的产业,国内外涉足该领域的企业众多。
回收利用,市场前景广阔
锂离子电池产销量的不断增加,报废的锂离子电池给环境造成了严重的污染。另外,锂离子电池中含有较多的金属元素,其中钴是一种稀有的贵重金属,在各种矿中的含量很低,资源稀少,其回收将具有巨大的经济价值。随着电池回收再生技术的不断发展,特别是微生物冶金技术在锂离子电池处理中运用的成熟,锂离子电池中的各种材料如钴、石墨、电解液以及其他金属材料也将凸显回收价值。就目前市场而言,专注于锂离子电池回收利用的企业还比较少,主要是因为锂离子电池回收处理的工艺复杂,从锂离子电池中提取锂的难度较大。较高的进入壁垒造成该领域的企业不多,且大部分只对其进行简单分类处理,并没有做到深度处理废弃物。
赛迪投资建议
上游矿产资源环节:随着锂离子电池行业的快速发展,下游产能扩张,资源类企业供货压力不断增大,需求增速大于供给增速的趋势将使得上游矿产资环节投资价值凸现。但是,由于矿产资源的稀缺性以及企业的垄断性再加上该类行业一般前期投入资本较大等特点,一般中小企业很难切入其中。建议行业内企业积极通过上市、并购、引入战略投资者等多种资本运作手段,积极扩大产能,做大做强,分享行业成长所带来的投资收益。事实上,尼科国润在2007年成功的引入了摩根士丹利、德同4000万美元的战略投资;天齐锂业和赣锋锂业也分别于2010年3月和2010年4月公布了招股说明书,积极准备上市融资。
电池材料环节:正极材料和隔膜以及电解液在整个锂离子电池产业链中是最具投资价值的环节。正极材料对提升锂离子电池性能的重要作用使得其在产业链中处于核心地位,并且巨大的市场容量足以使得其成为未来企业创业投资的热点,掌握核心技术专利的企业将成为未来正极材料市场中的佼佼者;隔膜由于其影响锂离子电池的安全性在电池材料中的地位不容忽视,并且目前国内的隔膜生产厂商较少,用于动力电池级的高品质隔膜基本还依赖进口,未来该领域将随着动力汽车电池的发展而成为行业的投资热点;电解液中的关键原材料六氟磷酸锂由于其高技术含量一直依赖进口,其技术瓶颈和高利润率使得率先进入该领域的企业能够享受成长初期由于技术壁垒带来的高利润附加值。
电芯组装环节:电芯组装比拼的是资本和规模,靠规模取胜的特点使得创业企业在进入这一领域会非常困难,相比而言传统的电池生产企业将具有较大的先发优势和规模优势。目前行业内的大型锂离子电池生产企业应抓住新能源汽车发展的良好机遇快速扩大其动力电池的产能,并积极与下游的汽车厂商合作形成上下游产业链之间的整合,发挥协同效应,与汽车厂商实现共赢。
回收利用环节:在我国极力建设环境友好型社会、致力于发展低碳经济的大背景下,此环节更是凸显极高的投资价值。具备锂离子电池回收技术优势的中小企业应积极切入该环节,分享行业快速发展带来的经济收益。
评论表单加载中...
