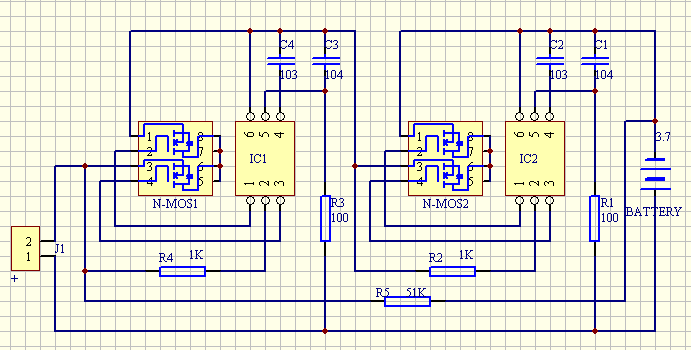
锂电池内部保护电路图
来源:电池在线广告部 日期:2010-7-8 作者:全球电池网 点击:




上一篇: 太阳能电池发电量实时监控系统
下一篇: 苹果iPhone 4着火烧伤用户 自燃的罪魁疑为锂电池
版权声明:全球电池网转载作品均注明出处,本网未注明出处和转载的,是出于传递更多信息之目的,并不意味 着赞同其观点或证实其内容的真实性。如转载作品侵犯作者署名权,或有其他诸如版权、肖像权、知识产权等方面的伤害,并非本网故意为之,在接到相关权利人通知后将立即加以更正。
>>相关文章
评论表单加载中...正在加载评论列表...
本文共有
条评论
>>